Using the MetroCard


The MetroCard

The MetroCard is a thin, credit-card sized farecard made of (cheap) plastic. It has been the farecard for the subway for many decades, but is being replaced by the new contactless OMNY system mentioned earlier. The MetroCard machines will disappear completely in 2024, but you can still use the MetroCard until late 2024. You might still want to read this section as the MetroCard has some advantages that OMNY does not yet have. Most of the time, the card looks like this (front and back):

Front side of the MetroCard
Back side of the MetroCard

Occasionally, the MetroCard also carries advertisements on either side, so it might not be yellow as above, but it always has a black magnetic stripe at the bottom, three rounded corners, and one "cut off" corner.

The back of the card has what I call a physical expiration date which is usually set pretty far in the future. This physical expiration date is fixed and indicates the time when the card becomes unusable and must be exchanged for another MetroCard Vending Machine. This physical expiration date has nothing to do with the value and time on the card, so don't confuse this date with the expiration of an Unlimited Ride window (which I will explain that later). This physical expiration date is merely there to force old cards out of rotation.

A MetroCard can operate in two modes: Regular and Unlimited Ride. Physically, the card looks identical regardless of which mode it is currently in, so you can't tell the difference unless you swipe it at a card reader. Regardless of the type of MetroCard, it costs $1 just to buy the card.

Children under 44 inches (112 cm.) regardless of age can ride trains for free and don't need to buy a card as long as they are accompanied by a fare-paying adult. (The children can just walk underneath the turnstile.)

Regular MetroCard (Pay-Per-Ride)

The regular MetroCard (also known as a Pay-Per-Ride card) carries a real dollar value that decreases every time you take the subway (hence "pay per ride"). You can keep on adding value to the card whenever your balance runs low. The fee to buy the card itself is $1 and is not refundable. This $1 cannot be used to pay for rides (and is therefore not reflected in the balance).

In this card mode, the cost of riding the subway is $2.90 per ride (regardless of the destination or length of the ride).

Pay-Per-Ride cards can be shared by up to four people. To share a card, you can swipe the card multiple times to let multiple people through the turnstiles. You can do this individually by swiping the MetroCard, letting the first person enter, swiping it again to let the next person enter, and so on, or you can swipe the card multiple times back to back and then let the corresponding number of people walk through the turnstiles.

You can also use this Pay-Per-Ride card to pay for some other public transportation in New York City, such as the buses, the AirTrain to/from the JFK airport or the PATH commuter trains from/to New Jersey.

You can combine the values of multiple Pay-Per-Ride cards by going to the station booth and asking the attendant to combine them for you. When you do so, only the current balances are accumulated; the $1 fee for each card is not taken into account.

Unlimited Ride cards

Unlimited Ride cards allow you to ride the subway (and buses) as often as you want, as long as the time window that you bought for the card hasn't passed. There are only two time windows available:

  • 7-Day Unlimited Ride: $34 (+ $1 fee for the card itself);
  • 30-Day Unlimited Ride: $132 (+ $1 fee for the card itself);

Sorry, there aren't any single-day or weekend passes. If you think you are going to make more than 12 individual trips (a very likely scenario for tourists staying more than two days), buying a 7-Day Unlimited Ride card will be cheaper than paying 12 times.

The time window does not activate until you swipe the card for the very first time at a turnstile to enter the system. For instance, you can buy the card on January 17, activate it on April 1, and it will expire at midnight between April 7 and April 8.

Unlimited cards always expire exactly at midnight on the 7th or 30th day, regardless of the time you activated the card on the first day. For instance, if you activate a 7-Day Unlimited Ride card on Monday morning, it will expire Sunday night at midnight. If you activate the card Monday evening at 11:30pm, it still expires Sunday night at midnight. As a result, you effectively get to use it only for 6 days and 30 minutes. In that case, you are better off paying for a single ride using the Pay-Per-Ride card and then activating the Unlimited Ride card the next morning.

Unlimited Ride cards cannot be shared by two people. In fact, there is a (roughly) 18-minute delay between each swipe to prevent the card from being used by more than one person.

As noted before, on the back of every MetroCard you'll find a printed physical expiration date. Do not confuse the printed physical card expiration date with the paid expiration of the Unlimited Ride time window.

A card can carry both time and value

A card can carry "time ", "value", or both. In other words, you can add a dollar value to an Unlimited Ride card or buy time to an existing Pay-Per-Ride card. When this happens, the time portion always takes precedence when you swipe it at a turnstile (it will activate the time window as necessary). After the time portion of the card has expired, it will then (and only then) start draining the value of your card. This also implies that you cannot use this card with multiple people as a second swipe on the card will be denied as "Just used" despite the card carrying monetary value in addition. Lastly, MetroCards can be refilled. Provided that the physical expiration date on the back of the card has not passed, you can reload a new Unlimited Ride time window or just money onto an expired or empty card.

Buying a MetroCard

You can buy a MetroCard at any subway station, either at a staffed station booth or MetroCard vending machine located inside the subway station. They look like this:

MetroCard Vending Machines

The small one on the left does not accept cash, whereas the large machines on the right accept both cash and credit cards. While each subway station is guaranteed to have these machines, not every entrance to a subway station gives you access to them. If you enter the station but do not see these machines, simply go out and find another nearby entrance to the same station.

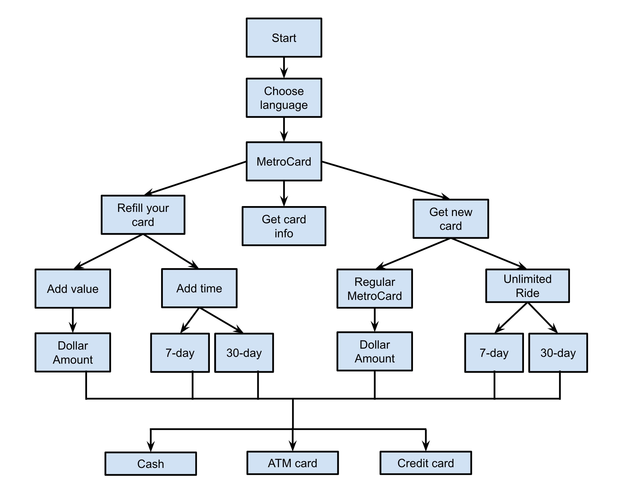
The screen on the machine does not have the most intuitive layout. I've devised the following simplified flowchart to navigate this machine:

MetroCard Vending Machine flowchart

Remember that in addition to the price listed above, you must add $1 for the card itself.

When you pay with cash on the large machines, note that they can only return up to $9 in cash (paid out in $1 coins). When you pay by ATM or credit card, the machine will ask you for the ZIP code associated with your account. If you come from outside the United States, just enter 99999 as your ZIP code. Do note that sometimes ATM/credit card companies prevent you from buying multiple MetroCards in quick succession to minimize theft abuse. Usually they limit purchases to two new MetroCards per credit card per day, so plan accordingly if you travel in a group that needs separate Unlimited Ride MetroCards on their first day (e.g., bring multiple credit cards).

Inside subway stations you can also find some standalone MetroCard readers where you can swipe a given MetroCard to check its balance and time:

MetroCard Reader

The display of these MetroCard readers can be a little confusing, so let's take a look at some common scenarios. If you just added an unlimited time window to a MetroCard and have not activated this time window yet, the card will display both the unactivated unlimited time window as well as any monetary value you might also have on the card:

MetroCard Reader displaying both unlimited time window and monetary value

In the above example, I have a 7-day unlimited time window and as well as $33.40 on my card. You might be confused by the first line displaying "TIME EXPIRED", but that's just because I used to have a previous unlimited time window on the card that has already expired. The recently-purchased 7-day window has not activated yet. To make matters worse, these readers also display on the last line the (mostly useless) physical expiration time (which is printed on the back of the card anyways). Again, don't confuse that date with any of the unlimited time windows.

Once you actually have activated the unlimited time window portion of a MetroCard, these readers will display when the time window will expire as well as the last time this card was swiped at a turnstile:

MetroCard Reader displaying the active unlimited time window and its expiration

The keyword to look for is "THRU" to determine that the time window is currently active until the specified date (of 06/15/16 in the above example). Note that even though the reader only displays the expiration date, it is implied that the time window expires exactly at 11:59pm on that date.

Lastly, once the time window has expired, the reader might still display the time window that you once had:

MetroCard Reader displaying the past/expired unlimited time window

Because the display does not display "THRU <date>", it means that the 7-day unlimited time window has expired. The display also shows "INSUFFICIENT FARE" because the available $0.40 I also have on the card would not be sufficient to pay for a single ride anyways.

Next: the Step-by-Step Guide